Test Automation (overview)
Zephyr provides support for the top testing frameworks and languages in the software testing space, as well as continuous integration tools to ensure seamless reporting of test results inside of Jira.
For REST API docs, see here.
Support for Test Automation Tools/Frameworks
We provide support mainly through example scripts and API endpoints that allow you to easily upload results to Zephyr.
Our support currently includes the following:
Continuous Integration tools | Test Automation frameworks |
|---|---|
|
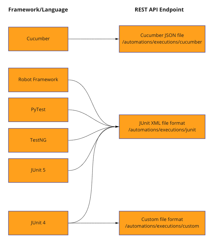
To get a better idea of how the above frameworks integrate with Zephyr, see the diagram below:

To learn more about the REST API endpoints, see the docs here.
To skip to the documentation for your chosen framework/language, click on the links in the table above.
Customize your test cycle
When you upload your results using our jenkins plugin or our api endpoints, Zephyr automatically creates a test cycle.
You can customize this test cycle (including custom fields) using a Test cycle parameter in the API call. If you do not provide this parameter, Zephyr will use default values for the test cycle. Check the documentation for more information to customize your test cycle.
Help & Support
If you’re using Zephyr and we don’t support your preferred tool/framework, please feel free to create a new idea in our Ideas Portal so we can review and consider it for future development.
For any other questions or issues, contact our support team here: